產品描述:
HF-WMC-U2000多參數通用控制器(下稱通用控制器),是本公司針對污染源排放,
過程監測、中水回用、工業現場控制、化學制程及地表水、地下水等水質監測應用場
景所開發的一款現場數據采集、校準、存儲、控制、執行、傳輸于一體的控制器終端。
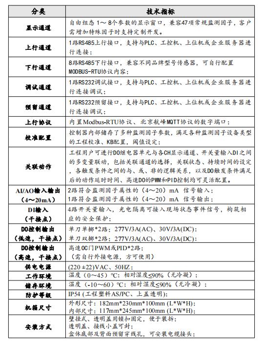
設備提供1路RS485、2路RS232、2路DI開關量輸入、6路DO繼電器輸出(含2路高速
OC門繼電器PWM、PID控制輸出)、3路4-20mA任意搭配,最多可配置8路監測顯示通道。
通用控制器集成了簡單的現場DI/DO控制邏輯,可以通過設置界面隨意組態配置;
設置有上行(與上位機系統)和下行(與現場采集設備)的通信鏈路;
上行通訊除內嵌符合標準MODBUS-RTU通信協議可與工控機、PLC、上位機無縫對接,
還可將無線通信端口配置到企業服務器,從而完成數據的采集和實時保存。
通用控制器使用7寸觸摸顯示器,可根據用戶選擇的采集通道數,自動進行布局顯
示采集監測因子數據和設備狀態,同時在界面上有直觀的操作菜單模塊,運用,設置
非常便利。
產品特點:
北京航峰通用控制器系列產品,定位為面向全行業不同品牌、不同型號傳感器的通用控
制器平臺系統,是一種新的儀表設計理念,在核心功能上,突出“接口豐富”、“兼容性好”
、“數據穩定”三個產品優勢。
● 接口豐富
產品包括多路數字量DI/DO輸入輸出、模擬量AI/AO輸入輸出、比例脈沖、頻率脈沖、PID
控制脈沖輸出、聯動執行單元包括大電流繼電器、高速光電開關等各種接口。
● 兼容性好
產品配套功能強大的上位機調試工具,支持用戶根據現場需求進行自定義配置;
*支持全行業不同品牌、不同型號傳感器的通訊協議配置;
*支持多變量聯動條件配置、各種AO、DO輸出動作的配置;
● 數據穩定
*強大的數據處理能力,用戶可自定義設定相關濾波方法;
*內置多級濾波算法(滑動平均次數、平均窗口)、Kb系數調整等;
*數據采集穩定、有效應對傳感器老化導致的延時、數據滯后、數據重復等問題;
技術參數:






